Data Flow Diagrams
What
A data flow diagram (DFP) is a visual representation of the flow of data through a process or system. It provides an overview of incoming and outgoing data, as well as the processing and tools involved.
Why
A DFD is valuable because it provides an outline of your data processes. It allows you to see how these processes interact and identify opportunities for improvement. For example, it can provide the basis for developing your data pipeline.
When
It is recommended that you sketch a DPD while working on your DMP. Like the DMP, the DFD can be considered a living document. In DMPonline, you can export your DMP to docx and you can expand the document to include the DFD.
How
DFDs can be as simple as hand-drawn flowcharts on an A4 sheet of paper to elaborate flowcharts with different symbols and markers.
Tools
The following tools are suitable to create DFDs:
Microsoft Visio (available via the Self Service Portal, choose Applications -> Workplace applications -> Request/Aanvraag)
Microsoft PowerPoint
Mermaid, a diagramming & charting tool that can be used with:
- Quarto
- DiagrammeR in R
- mermaid-py in Python
Examples
Hear, Hear! #1
- Researchers: Inge van der Valk (FSW), Rianne van Dijk (FSW), Charlotte Mol (REBO), Zoë Rejaän (FSW)
- Privacy Officers: Joris de Graaf (REBO) & Jacqueline Tenkink (FSW)

Hear, Hear! #2
- Researchers: Inge van der Valk (FSW), Rianne van Dijk (FSW), Charlotte Mol (REBO), Zoë Rejaän (FSW)
- Privacy Officers: Joris de Graaf (REBO) & Jacqueline Tenkink (FSW)

YOUth Cohort Study
Zondergeld, J. J., Scholten, R. H. H., Vreede, B. M. I., Hessels, R. S., Pijl, A. G., Buizer-Voskamp, J. E., Rasch, M., Lange, O. A., & Veldkamp, C. L. S. (2020). FAIR, safe and high-quality data: The data infrastructure and accessibility of the YOUth cohort study. Developmental Cognitive Neuroscience, 45, 100834. https://doi.org/10.1016/j.dcn.2020.100834

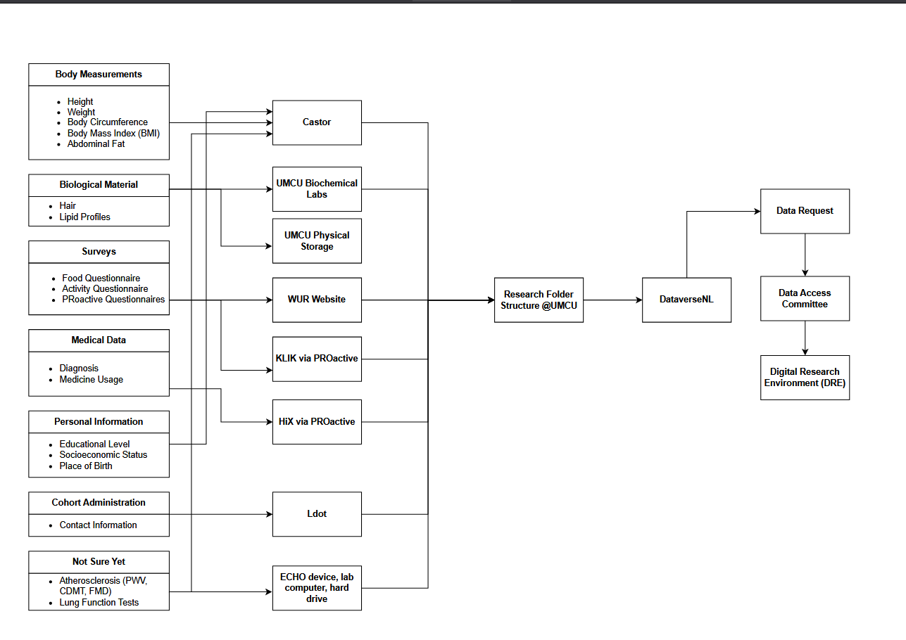
Smart-Youth
- Researchers: Isabelle van der Linden (WKZ), Henk Schipper (WKZ), Sanne Nijhof (WKZ), Kors van der Ent (WKZ)
- Data Manager: Neha Moopen (UBU)

Prenatal Family Integrated Care (PFIC)
- Researcher: Neeltje Crombag
- Data Manager: Neha Moopen (UBU)

Resources
- Creating a data-flow diagram from Elixir Europe’s RDM Kit.